当前位置: /首页 /最新研究成果 /正文
生物流动在脊椎动物器官发生、神经元迁移、心血管发育、胚胎体轴建立等发育进程中发挥着关键作用。脊椎动物的身体表面结构是对称的,但身体内部的器官和组织则是不对称的。这种不对称结构的建立过程受到左右组织者(Left-right organizers, LROs)的调节。斑马鱼胚胎中的LRO,即库普弗囊泡(Kupfer's vesicle ,KV)是一种瞬态的、充满液体的囊泡类结构。由KV细胞的初级纤毛旋转所产生的逆时针方向的流动(nodal flow,节点流)是打破胚胎左右对称性的必要和充分条件。然而,介导节点流到基因表达调控的信号转导机制还不清楚。
近期,北京欧美大片ppt免费大全樊瑜波教授/杜婧教授团队联合东京大学Hiroyuki Takeda教授课题组、南开大学陈冬艳教授课题组合作在iScience上发表了题为“Mechanically Sensitive HSF1 is a Key Regulator of Left-Right Symmetry Breaking in Zebrafish Embryos”的研究论文。该研究发现了热休克因子1(Heat shock factor 1, HSF1)在斑马鱼胚胎节点流下左右对称性打破过程中所起的关键作用。结合体内和体外实验,研究人员发现HSF1蛋白具有机械敏感性,可以迅速被流体剪切应力激活入核,并上调热休克蛋白hsp70等靶基因的表达。同时,HSF1对多种类型的力学刺激都有响应,包括机械拉伸、基底刚度以及超重等刺激,从而建立了一种具有一定普适性并且快速响应力学信号的分子机制。
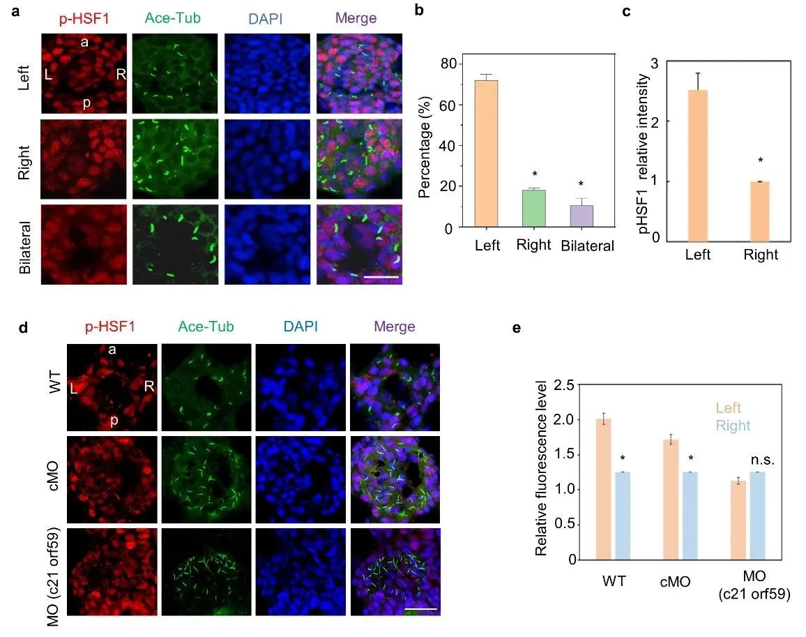
脊椎动物胚胎的左右对称性的打破需要节点流。然而,KV细胞如何感知节点流并将其转导到基因表达调控从而导致基因表达的不对称性的机制尚不明确。本文作者发现在节点流存在时期,热休克因子1 (HSF1)在斑马鱼胚胎KV 中出现左右不对称激活。作者通过注射morpholino抑制纤毛的动力,从而减弱节点流后发现HSF1的不对称激活现象消失。这表明HSF1的不对称激活依赖于节流,并且提示HSF1在斑马鱼胚胎LR对称性打破的过程中可能发挥作用。

作者之后通过特异性morpholino和基因敲除实验发现,HSF1表达的缺失能够导致斑马鱼内部器官和组织的显著逆位以及节点信号蛋白基因的异常表达,证明了HSF1在斑马鱼胚胎左右对称性打破的过程中发挥着关键的作用。

接下来,作者通过体外实验进一步发现在不同力学刺激(包括流体剪切,机械拉伸,基底刚度以及超重等)的作用下,HSF1的活性可以被快速上调。该结果表明HSF1是一种多功能的力学敏感蛋白,可以将多种细胞外力学刺激迅速传递到细胞核并转化为基因转录调控。



最后,作者通过体外实验筛选与体内实验验证的方法发现,流体剪切力对HSF1的快速激活主要是通过Ca2+-Akt信号通路介导的。因此,作者提出了斑马鱼胚胎左右轴建立的一个力学生物学调控模型,其中HSF1在KV中的左右不对称性激活将节点流剪切应力转换为节点信号蛋白等基因的不对称表达,从而调控了斑马鱼胚胎左右轴的建立。

综上所述,该研究表明HSF1作为一种转录因子,在多种细胞外力学刺激下迅速被激活,并且将力学信号快速转化为基因转录调控。HSF1的这种力学信号转导功能在斑马鱼胚胎左右轴对称性打破的过程中起到了关键性的作用。这些发现对于理解力学因素在胚胎发育和其他生理病理转化过程中的作用机制提供了新的思路。
北京欧美大片ppt免费大全杜婧教授、博士生李树凯、清华大学博士生官刘员为论文的第一作者。北京欧美大片ppt免费大全樊瑜波教授、杜婧教授,东京大学武田洋幸教授,南开大学陈冬艳副教授为本文的通讯作者。
原文链接:http://doi.org/10.1016/j.isci.2023.107864