当前位置: /首页 /最新研究成果 /正文
生物材料可以通过模拟微环境的物理、生理及化学特性,从而调节细胞的行为。间充质干细胞(MSCs)已被广泛用于组织再生和干细胞治疗研究,其稳态维持、自我更新和细胞命运决定受干细胞微环境的调控。细胞外基质刚度是微环境调节间充质干细胞命运的关键物理因素之一。能量代谢对间充质干细胞的命运调节至关重要,而其是否响应力学刺激并参与调控间充质干细胞的分化还尚不清楚。
近日,北京欧美大片ppt免费大全生物与医学工程学院、生物力学与力生物学教育部重点实验室、北京生物医学工程高精尖创新中心樊瑜波教授和郑丽沙教授团队在生物材料领域权威期刊Bioactive Materials上发表了题为“Extracellular matrix stiffness as an energy metabolism regulator drives osteogenic differentiation in mesenchymal stem cells”的研究论文(http://doi.org/10.1016/j.bioactmat.2024.02. 003)。樊瑜波教授和郑丽沙教授为该文共同通讯作者,北航博士研究生纳静为该论文的第一作者,北京欧美大片ppt免费大全为唯一完成单位。
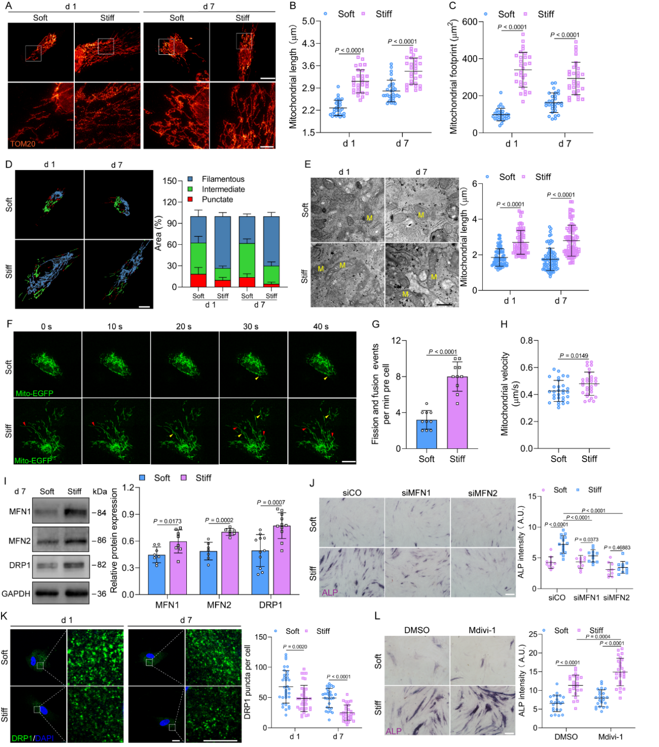
该研究发现,高刚度细胞外基质可增强细胞氧化磷酸化、糖酵解和抗氧化功能,且糖酵解是ATP的主要生成途径(图1)。同时,高刚度细胞外基质通过上调线粒体融合蛋白1和2(MFN1/2)的表达以及抑制线粒体分裂动力相关蛋白1(DRP1)的活性来促进线粒体融合,进而促进成骨(图2)。此外,力学敏感因子YAP可通过影响糖酵解、线粒体动力学和谷氨酰胺代谢调节刚度介导的成骨分化(图3)。而糖酵解反过来可通过细胞骨架张力介导的细胞核形变来调节YAP活性(图4)。
综上所述,该研究表明细胞外基质刚度可通过YAP介导的能量代谢调节来增强间充质干细胞的成骨能力。该研究进一步深化了力学因素调控间充质干细胞命运的理解,同时为骨再生领域中生物活性材料设计提供新的思路。
该研究工作得到了国家自然科学基金委(332171310, 11972067, U20A20390, 11827803, 12332019)等项目资助。

图 1 基质刚度诱导间充质干细胞成骨分化和ATP生成

图 2 基质刚度通过线粒体动力学调控间充质干细胞成骨分化

图 3 基质刚度通过YAP调节间充质干细胞的能量代谢

图 4 糖酵通过细胞力学影响YAP活性
原文链接:http://www.sciencedirect.com/science/article/pii/S2452199X24000483